Illumina vs. Nanopore for Plant Pathogens — A Practical Overview
Why this comparison matters in plant pathology
High‑throughput sequencing has become a routine tool in plant pathogen research, diagnostics, and surveillance. A lot of labs are now asking: should we use Illumina or Nanopore sequencing for our plant pathogen projects? The answer isn’t one‑size‑fits‑all—it depends on your specific goals, resources, and the biology of your pathogens. For bacterial plant pathogens such as Pseudomonas, Xanthomonas, Ralstonia, Erwinia, and related taxa, the choice between Illumina short‑read sequencing and Oxford Nanopore long‑read sequencing has direct consequences for:
- turnaround time
- assembly quality
- plasmid detection
- downstream phylogenetics and diagnostics
- sequencing costs
One more thing to consider is the wet-lab part, especially the extraction of gDNA. For Illumina, you can get away with a simple kit-based extraction, while for Nanopore, you really need to invest in a high-quality, high-molecular-weight DNA extraction protocol. This can be a game-changer for many labs in terms of time and resources. I tried several HMW gDNA extraction protocols (NO-MISS protocol from ONT, MagAttract HMW kit from Qiagen, Puregene, NEB Monarch HMQ gDNA kit, etc.) For now, I stick to the NEB kit which gives me consistently high yield and concentrations for gram-negative and gram-positive bacteria. So, the choice of sequencing technology also has implications for your lab workflow and budget.
When using this HMW gDNA extraction, you can achieve read N50s of around 20 kb on the MinION, which is fantastic for bacterial genomes. This means you can often get complete, closed genomes in a single run, which is a huge advantage for understanding plasmids and genomic islands. On the other hand, if you go with Illumina, you’ll get very accurate reads but your assemblies will likely be fragmented into dozens or hundreds of contigs, making it harder to resolve complex genomic regions.
For ONT library prep, I use the Rapid Barcoding Kit (SQK-RBK114.24) for its speed and simplicity, especially when processing multiple samples (i use between 12-24 samples per Minion flowcell). The Rapid kit allows you to go from DNA to library in about an hour, which is great for quick turnarounds. I also tried the Native Barcoding kit (SQK-NBD114.24) for a while, which can give you slightly longer reads and better yield, but it’s more time-consuming and requires more input DNA (400ng per sample instead of 200ng for the rapid kit). The Rapid kit is my go-to choice.
This post provides a practical, lab‑oriented comparison of Illumina and Nanopore sequencing, grounded in real Snakemake workflows used for plant‑pathogen genomics.
The technologies in one sentence
- Illumina → short, highly accurate reads; ideal for SNPs, surveillance, and diagnostics
- Nanopore → long, real‑time reads; ideal for complete genomes and plasmids
Read characteristics and assembly implications
Illumina (short reads)
- Typical reads: 2×150 bp
- Very low per‑base error rate
- Assemblies are accurate but often fragmented
Best suited for:
- routine diagnostics
- SNP‑based phylogenetics
- cgMLST / MLST
- high‑throughput surveillance
Nanopore (long reads)
- Read lengths: 5 kb – 100 kb+ (longest read I got was 1.2 Mb, but that’s an outlier)
- Higher raw error rate (improving rapidly, especially with R10.4.1 chemistry and the new basecallers such as Dorado SUP models > version 5.0.0)
- Assemblies often closed
Best suited for:
- reference genome generation
- plasmid and genomic island detection
- structural variation
- rapid outbreak investigation

Diagnostics vs discovery
| Use case | Illumina | Nanopore |
|---|---|---|
| Routine diagnostics | ✅ | ⚠️ |
| SNP resolution | ✅ | ⚠️ |
| Complete genomes | ❌ | ✅ |
| Plasmid detection | ❌ | ✅ |
| Turnaround time | ⏳ | ⚡ |
In practice, both technologies complement each other rather than compete.
Snakemake workflows used in practice
The real impact of sequencing technology is best understood through the analysis workflows that follow.
Illumina bacterial assembly + QC workflow
Designed for high‑throughput Illumina paired‑end data, this pipeline performs:
- read QC and trimming
- de novo assembly
- assembly QC (QUAST, BUSCO, CheckM2)
- taxonomic validation
- unified HTML/PDF reporting
📦 Repository
https://gitlab.ilvo.be/genomics/wgs/illumina-bacterial-assembly-snakemake
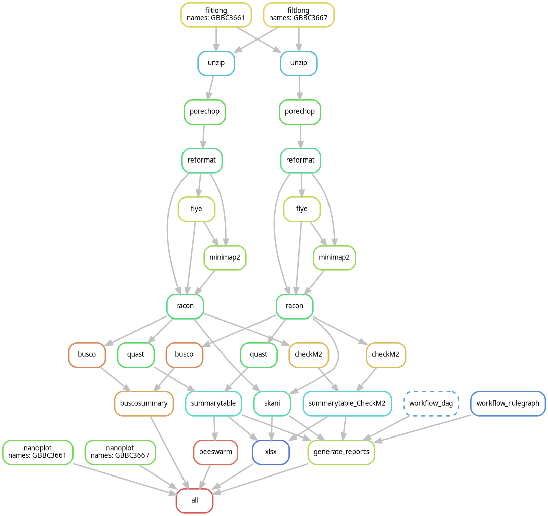
Nanopore‑only bacterial assembly workflow
Optimized for Oxford Nanopore R10.4.1 long‑read data, focusing on:
- long‑read filtering
- de novo assembly with Flye
- polishing and QC
- reference‑grade bacterial genomes
📦 Repository
https://gitlab.ilvo.be/stevebaeyen/nanopore_only_snakemake

Nanopore Autocycler consensus workflow
For maximum assembly quality, this workflow integrates multiple assemblers through Autocycler and Snakemake.
Key features:
- read subsampling
- Flye / Canu / Plassembler consensus
- QC and reporting
- publication‑quality genomes
📦 Repository
https://gitlab.ilvo.be/stevebaeyen/nanopore_autocycler_snakemake

Assembly QC‑only workflow (technology‑agnostic)
Used when assemblies already exist (databases, Illumina, Nanopore, or hybrid).
Includes:
- QUAST
- BUSCO
- CheckM2
- ANI‑based taxonomic checks using skani/GTDB
- Excel + HTML/PDF summaries
📦 Repository
https://gitlab.ilvo.be/stevebaeyen/bacterial-assembly-qc-snakemake
Decision tree: which pipeline should I use?
flowchart TD
A[Start: choose a pipeline] --> B{Do you have sequencing data?}
B -->|No| C{Main objective?}
C -->|Diagnostics or SNPs| D[Illumina sequencing and assembly pipeline]
C -->|Complete genome or plasmids| E[Nanopore sequencing and assembly pipeline]
B -->|Yes| F{Data type?}
F -->|Illumina reads| D
F -->|Nanopore reads| G{Assembly quality needed?}
F -->|Existing assemblies| H[Assembly QC pipeline]
G -->|Fast and good| I[Nanopore-only pipeline]
G -->|Reference-grade| J[Nanopore Autocycler pipeline]
Enjoy Reading This Article?
Here are some more articles you might like to read next: